不幸的婚姻如同一个金玉其外败絮其中的宅院,你永远不知道漂亮的外表下装的是什么。大家好,这里是点解情感官方认证的青檬情感的青檬导师。我们是一家资深专业的情感机构,拥有整个情感行业唯一持有律师证和心理证的特邀情感专家,资深婚姻家庭专家和专业NPL导师,如果你有什么情感问题,那么请添加导师,你将获得一次免费的专家咨询机会。为什么会离婚呢?都说没有不幸的婚姻,只有不幸的夫妻,可是当婚姻里的夫妻感情变质,只剩下怨恨的时候,那么这个婚姻也将变得不幸。
学员案例
小玉找到我们的时候,声音显得很焦急,她迫不及待的向我们说了她的故事。小玉(化名)和老公(化名)关振结婚三年了,他们是大学情侣,两人在同一家公司工作,大学毕业没多久就结婚了,两个人的家庭条件都一般。婚后他们也过了一段甜蜜的时光。后来关振开始辞职自己做生意,为了支持老公,小玉把自己婚前存的钱都给了老公做生意,刚开始做生意是很幸苦的,关振经常回到家还没有说上几句话就睡着了,小玉见老公这么辛苦,为了体谅老公,每次家里发生什么事情都自己咬牙扛下来。
后来生意慢慢走上正轨的时候,小玉生下来一个女儿,可是关振却越来越忙碌,没有多少时间在家。关于女儿所有的一切事情,全是小玉一个人包揽了下来。在女儿差不多一岁的时候,小玉发现关振衣领经常有口红印,还有一股女性的香水味,这人小玉很生气,但是小玉没有贸然的上去质问老公,怕弄错了影响两人的感情。经过一个月的暗中观察,小玉发现老公经常和一些年轻靓丽的女性在外面开房,每次都是一夜情,刚得知这个事情的时候,小玉震惊羞愤之余,还有一丝不可置信。
如果你正面临婚姻的另一半不忠诚,不知道是该挽回这个婚姻还是舍弃这段婚姻,那么请添加导师微信#微信#,获取一对一咨询分析机会,让导师一对一指导你,分析你的情感问题。而且律师朋友圈还有大量干货可供学习。关振和小玉在大学时,是朋友们口中的模范情侣,结婚后两人有段时间,两人总是甜甜蜜蜜的,不少朋友都很羡慕他们。知道关振出轨,小玉心里很难受,不想相信这个事实,每次面对关振的时候,小玉都想质问他为什么这么做,但是她怕破坏两人的夫妻感情,家里气氛渐渐有点压抑。
终于在又一次看见老公衣领上的口红印,小玉终于忍不住心中的怒火上前质问关振,刚开始关振还有些慌乱,但随即镇定了下来,然后对小玉说:我每天都要在外面应酬,沾上这些难免的,毕竟我请那些老板,总不能让他们去茶馆之类的吧,现在人请客,都是往那些夜总会去,不要伤心了,大不了下次我离那些姑娘远远的。随即给小玉写了保证书,保证以后绝对不会再犯。小玉见到关振的承诺,心里安慰自己没有下一次了,然后随即把这页给揭过去,只是这个事情还是在小玉心中埋下了一个结。
后来小玉发现关振果然遵守了承诺,便没有再说什么,只是两人感情开始慢慢的一点一点变质。随着关振公司的快速发展,关振也越来越忙,经常不在家,两人之间的交流也渐渐的变少了,而每次在家的时候,小玉经常和关振发生一些小争吵,责怪关振对女儿的不闻不问,责怪关振经常不在家,而关振则抱怨小玉只知道索取,渐渐的两人矛盾越积越多,直到小玉偶尔发现了老公手机里和第三者的暧昧聊天记录。婚姻从出现第一个问题的时候,如果没有彻底解决,就很大可能会接二连三的出现问题,当你已经不知道该如何面对这个婚姻的时候,请添加导师微信,#微信#,让导师帮你制定完美的方案,帮你解决婚姻的问题。
小玉在房间收拾衣物的时候,发现老公的手机短信的提示音响了,小玉怕是什么重要的事情,于是想将手机拿起来给老公,可是当小玉看清手机上的短信时,整个人感觉像是坠入了深渊,寒意从脚底冒了上来,一种绝望愤怒的情绪在心底蔓延开来。
这个短信是第三者发来的,言语露骨。小玉没想到才和自己保证几个月的老公,又一次出轨了,小玉不知道该怎么办,很想让自己冷静下来,可是心里像火烧一样,想去质问老公,可是现在又不想面对老公那张脸,整个人焦躁难安,于是小玉去了女儿房间和女儿一起睡,想让自己冷静冷静。
经过半个月左右的调查,小玉发现这次老公的外遇对象是一个刚刚大学毕业的漂亮女性,而且持续了快一年,已经在外面筑了爱巢,也就是说关振在给小玉承诺了没多久就又出轨了。这个发现让小玉悲痛欲绝。这次小玉在确定情况后,再也控制不了自己了,直接给关振打电话骂了他一顿,然后等关振回来后,又和关振剧烈的吵了一架,这让一旁玩耍的女儿大哭了起来。为了女儿,小玉停止了争吵,刚抱起女儿,就听见关振说:现在哪个成功的男人在外面没有一两个女人,我已经够给你面子了,你只要坐好你的位置,以后的家里的生活费我会打给你的,不要不识好歹。
听着这句话,看着毫不犹豫转身出门的关振,看着懵懵懂懂的女儿,想着关振对女儿的毫不关心,想着之前生活的点点滴滴,小玉觉得自己心里某个地方正在快速的坍塌,觉得自己之前的原谅、坚持就像是一场笑话,小玉甚至不知道自己维护这段婚姻的意义在哪。这次吵架让小玉心如死灰。
在婚姻里如果已经觉得没有未来可言,那么坚持这段婚姻的意义已经不复存在,为了所谓以前的感情而坚持,只会让自己成为一场笑话,当你在感情中比较无助,比较茫然的时候,那么请添加导师微信#微信#,你将获得一场免费的专家情感分析。
小玉让自己先放松了半个月,在这期间小玉好好想了一下未来,她不想让自己为了这段变质的感情断送了自己的下半生,不想让自己的女儿从小生活在这样的环境下,不想一生都耗在这个让自己死心了的人身上,小玉决定向关振提出离婚。
跟关振提出离婚后,没想到关振的第一反应是:你不要闹了行不行。关振根本不相信小玉会舍得离婚,等小玉再次向关振提起离婚,关振才认真起来,但是依然不同意离婚,甚至说:我不会同意离婚的,你就好好做你的工作,每个月的生活费我会另外打给你的,这件事以后就不要再提了。
小玉知道关振为什么不肯离婚,当初关振做生意的时候,关振一直在外面表现的对小玉很深情,而这幅面孔给关振带来了很多好处,现在关振仍然带着这副面孔。小玉感到很恶心,她不想再耗下去了,她知道第一次上诉离婚的话,法院是不会判离婚的,而且等第二次上诉离婚需要等半年,这对小玉来说时间太久了。于是小玉通过各种渠道找到了我们青檬情感,当她把这个故事告诉我们后,自嘲了一句:遇上这么个人渣,也是我倒霉。然后又说:我只希望快点离婚,不管什么办法。

我们对小玉安慰了一番,表示会尽快帮她达成这个愿望。女人总会遇上几个人渣,总会经历一些情感,总会产生一些情感问题,也总容易陷入这段感情,如果看到这篇文章的你正面临一些难以解决的情感问题,那么请添加导师微信,#微信#,让导师帮你分析这些情感问题的本质,帮你制定解决的方法。
导师分析
1.、在关振第一次出轨的时候,曾给小玉写下了保证书,这个可以作为关振出轨的证据,当然这种证据越多越好,于是我们后面还制定了别的方法获取证据。2、关振和第三者在外面筑了爱巢,我们还可以从这方面获取证据。3、小玉想要女儿的抚养权。
由于小玉只想要快点离婚,而离婚方法分为两种:协议离婚和诉讼离婚。如果协议离婚的话就需要和关振进行拉扯战,而关振毕竟做了这么久的生意,心理比较强大,拉扯战的时间就没有固定的时间;而诉讼离婚只要掌握了关振出轨的证据,证据夫妻感情不和,法院就能判离婚。
婚姻总是不定性,稍有不慎就会跌落谷底,尝遍苦楚,才会彻底醒悟,如果你决定要离婚了,不知道该怎么争取最大的利益,那么请添加导师微信,#微信#根据小玉情况的分析,我们制定了以下方案:
收集证据
我们先让小玉假装以为离不了婚,表现出认命,不想再管他的样子,利用一些我们教导的方法,避开容易踩中的雷区,利用以前的情愿,提高关振的愧疚心,降低关振的警惕心。趁关振不注意的时,查看关振手机,发现关振把短信都删除了,于是我们让小玉看看关振的所有账号,果然关振和第三者的微信聊天记录还在,而且还在关振的电子邮件里发现了关振和第三者的来往信息,我们让小玉用相机把这些都拍了下来,然后把这些证据交给了公证处公证。
由于关振和第三者在外面还筑有爱巢,在我们的帮助下,小玉找到了他们爱巢的小区,然后让小玉在他们爱巢旁边租了一个房子,等他们每次来的时候,就将他们亲密的举动给录了下来。小玉在观察关振和第三者的时候,发现他们每次都会有一个固定的时间出去约会,于是等他们去约会的时候,小玉跟在后面,把他们一些过于亲密的举动拍了下来。
收集这些证据的时候,我们随时与小玉保持着联系,所有的收集证据过程都由我们这边的律师把关,是合法收集的,所以不要盲目的复制整个过程,不然很可能会侵犯对方的权益,而且非法收集的证据是不被法院认可的,如果想要知道详细的方法,请添加导师微信,#微信#。
抚养权
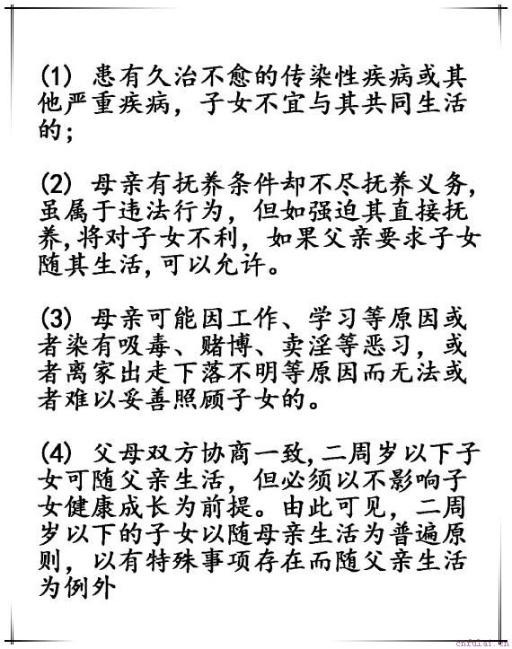
小玉的女儿只有两岁左右,根据相关规定,两周岁以下的子女,一般随母亲生活,而关振属于过错方,所以不用担心孩子的抚养权。当然如果出现以下几种特殊情况,父方也可以获得两周岁以下子女的抚养权:

父母双方协商一致,二周岁以下子女可随父亲生活,但必须以不影响子女健康成长为前提。由此可见,二周岁以下的子女以随母亲生活为普遍原则,以有特殊事项存在而随父亲生活为例外婚姻是现在进行式,无法简单的定义是天堂还是坟墓,也许今天是天堂明天就是坟墓,意外从来都不会缺席,如果你的婚姻出现了缺口,出现了意外,请添加导师微信,#微信#,获得免费的情感咨询,导师一对一指导你。
等这些证据收集完成后,小玉就向法院提出了离婚,当法院判决离婚的时候,小玉感到很轻松。后来小玉发来了消息,表示感谢。

在收集证据的时候,一定要合法收集,才会被法院认可,而且在收集聊天记录、电子邮件的证据时一定要及时去公证处公证,因为像这种证据是很容易造假的。婚姻只是人生中一件很小的事情,每个人都值得拥有一个好婚姻,但是当婚姻出现错误的时候,一定要及时回头,没必要让这个错误的婚姻把你的一生都给耽误了。婚姻几乎是每个女人都会经历的,不管结果如何,这段婚姻都让你成长了许多,悟的了很多。但是如果你正面临难以解决的情感问题,那么请一定要添加导师来学习为什么会离婚,让导师全面分析你的情感问题,制定适合你的方案。










